Become a MacRumors Supporter for $50/year with no ads, ability to filter front page stories, and private forums.

AnimeFunTv

macrumors regular
Original poster
So I recently acquired a sunflower iMac G4 1Ghz model. I noticed that I wasn’t getting any audio out from the internal speaker.

I looked at the back of the Mac and saw that the 2.5mm jack for the powered speakers was severely damaged. When I got this iMac it didn’t come with the powered speakers.

Also in OSX the sound settings kept crashing. I can hook up to the head phone jack and the audio plays just fine though the headphones.

I disassembled the iMac and desoldered the 2.5 mini jack off the logic board. Now OSX sound settings doesn’t crash but prompts me that the powered speakers aren’t plugged in correctly. I’m guessing there is an internal switch within the jack to let OSX if the speakers are plugged in or not.

Does anyone know if I could buy this jack separately or would I have to find a donor logic board and have it desoldered off?

or could someone provide me with a schematic of the jack so I can just ground the points in the logic board to let OSX know there is nothing plugged in.

I greatly appreciate any help.
 
The Apple Pro mini-jack that you removed - was used by Apple on PowerMac G4s starting with the Digital Audio G4.
So, you might look for a logic board as a donor for that minijack, from a PowerMac G4 Digital Audio model. The Quicksilver had that minijack, also the Mirror Drive Door models. So, an iMac G4 is not needed to find a donor.
Maybe someone will offer an actual part number for that minijack, so you don't have to remove it from some other logic board. I did a quick search, didn't find anything.
(I can't help with the wiring for the minijack, sorry! )

I suspect that removing that minijack opened the circuit (like plugging IN the real Apple Pro speakers), and your iMac sensed the connection, but couldn't find the speakers -- because (of course) you don't have Pro Speakers.
The internal speaker is probably bypassed when either audio output connector is used, and the damaged connector likely left the internal speaker out of the loop, literally.
 
The Apple Pro mini-jack that you removed - was used by Apple on PowerMac G4s starting with the Digital Audio G4.
So, you might look for a logic board as a donor for that minijack, from a PowerMac G4 Digital Audio model. The Quicksilver had that minijack, also the Mirror Drive Door models. So, an iMac G4 is not needed to find a donor.
Maybe someone will offer an actual part number for that minijack, so you don't have to remove it from some other logic board. I did a quick search, didn't find anything.
(I can't help with the wiring for the minijack, sorry! )

I suspect that removing that minijack opened the circuit (like plugging IN the real Apple Pro speakers), and your iMac sensed the connection, but couldn't find the speakers -- because (of course) you don't have Pro Speakers.
The internal speaker is probably bypassed when either audio output connector is used, and the damaged connector likely left the internal speaker out of the loop, literally.
I figured Apple would use the jack in other models but just didn’t know which ones, so I thank ya for letting me know what other models to look for the jack.

it’s also my suspicion that due to the open circuit is why I have no internal speaker, but when I use the headphones it’s works just fine.

will have to keep looking for some junk logic boards with this mini-jack and have it removed.
 
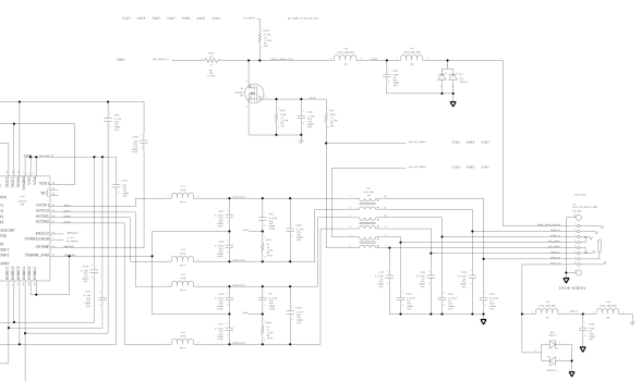
Just a follow up, had to sacrifice a PowerMac G4, it was a low spec model at 800MHz and the connector is black instead of white. Just as a reference, I found the pins that tell the OS if something is pluggged in or not.

8C4FA2FA-9042-437D-9D90-89B89278CA82.jpeg
 
Just a follow up, had to sacrifice a PowerMac G4, it was a low spec model at 800MHz and the connector is black instead of white. Just as a reference, I found the pins that tell the OS if something is pluggged in or not.

View attachment 1800777
Hi, From the picture above, I am to understand that both sets of pins behave in the same way. Meaning the are open when plugged, but closed when un-plugged. Otherwise I do not understand the logic as open when in = closed when out. No?
 
Hi, From the picture above, I am to understand that both sets of pins behave in the same way. Meaning the are open when plugged, but closed when un-plugged. Otherwise I do not understand the logic as open when in = closed when out. No?
Oh man, it's been years since I fixed this port. As far the left and right channels I believe those are the pins above the circles, which one is left and right I do not know. Unfortunately, I should have specified what the port does when a jack is plugged in and unplugged as it's been so long that I have forgotten.
 
Oh man, it's been years since I fixed this port. As far the left and right channels I believe those are the pins above the circles, which one is left and right I do not know. Unfortunately, I should have specified what the port does when a jack is plugged in and unplugged as it's been so long that I have forgotten.
Thank you. I'll try with an oscilloscope, but I'm afraid the computer will mute the audio if speakers are not detected.
 
Register on MacRumors! This sidebar will go away, and you'll see fewer ads.