O OldMacG4 macrumors newbie Original poster Jan 8, 2023 #1 Hi, I have been trying to replace the speaker’s jack connector for my venerable iMac G4, but I can’t find a replacement. Does someone knows the pinout of the pcm connector (female) Or where to get it?
Hi, I have been trying to replace the speaker’s jack connector for my venerable iMac G4, but I can’t find a replacement. Does someone knows the pinout of the pcm connector (female) Or where to get it?
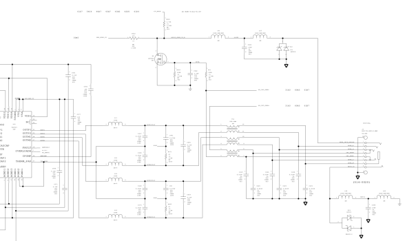
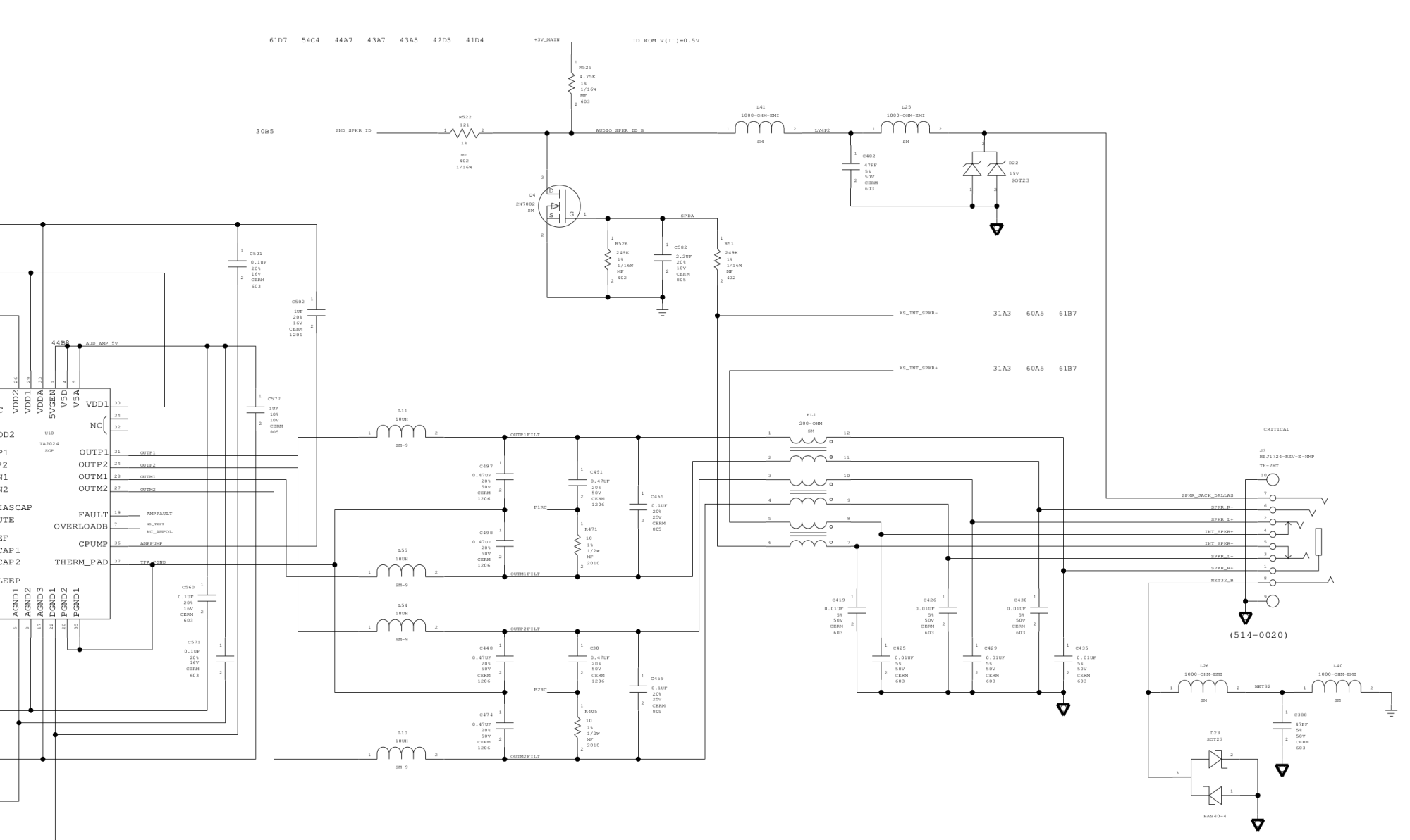
USB3foriMac macrumors 6502 Jan 10, 2023 #2 I posted in your other thread just now, but here is the schematic again. You might be able to find the connector on Aliexpress, not sure. Attachments 820-1501 page 44.png 217.9 KB · Views: 166
I posted in your other thread just now, but here is the schematic again. You might be able to find the connector on Aliexpress, not sure.