Become a MacRumors Supporter for $50/year with no ads, ability to filter front page stories, and private forums.
What time is the event. No sites reporting on this invitation mention what time it starts and I don't have time to read through 900 posts to see if it was posted by someone.

Thanks!
 
jholzner said:
What time is the event. No sites reporting on this invitation mention what time it starts and I don't have time to read through 900 posts to see if it was posted by someone.

Thanks!

all i have found is 12:00 noon. i assume this is Eastern Time but have not had anyone verify it.
 
kaneda said:
Is releasing hardware update consider innovation? Probably software

The invitation says "pro inovations".Plural..Not singular as in "inovation"..
Apple is inviting the media to see it's latest "pro inovations"..
We know about Photo Pro.That would be an "inovation".Singular.So there must be more to the "inovations" than software..
It's pretty obvious this event is more.
 
Peace said:
The invitation says "pro inovations".Plural..Not singular as in "inovation"..
Apple is inviting the media to see it's latest "pro inovations"..
We know about Photo Pro.That would be an "inovation".Singular.So there must be more to the "inovations" than software..
It's pretty obvious this event is more.

I Agree on the hardware side we will see upgraded 15 and 17 inch powerbooks drop the 12 inch from the line or have no changes to it, and a brand new powermac.
 
Camera lens on invitation...

or is it a projector lens...?

(wow it seems like more than a week since that rumour... :rolleyes: )
 
Dunno if this has already been said, so forgive me if it has, but does anyone else think that if we do indeed get a new Powerbook line, there will be the inclusion of the iSight like on the new iMacs.

Hence the rumored Camera lens that apprently appears on the invite for this event. Wasn't there a rumor while back which had PB's with iSight?

Like I said, if it's been talked about in this thread already, I'll get my coat - or call a taxi.

Cheers
 
Hopefully everyone is ready for all the visitors tomorrow. Sounds like we are in for another interesting day. We know for sure there is an event tomorrow. Now bring on the goodies Steve.
 
I think that they will be introducing a new video iPod
Really
I think they will be upgrading the iMac to be more like a home entertainment center - call me crazy - they might even put a camera inside the computer, like a built in iSight
 
wdlove said:
Hopefully everyone is ready for all the visitors tomorrow. Sounds like we are in for another interesting day. We know for sure there is an event tomorrow. Now bring on the goodies Steve.

Yay! More goodies and newbies!

I'm always amazed at how many new people turn up the day before an event.

*rolls out welcome mat*

Stick around you guys, it's more fun that way.
 
bentoon said:
I think that they will be introducing a new video iPod
Really
I think they will be upgrading the iMac to be more like a home entertainment center - call me crazy - they might even put a camera inside the computer, like a built in iSight

Pftt! Never gonna happen.

No iPod will ever play video until Apple goes Intel next year. And how the hell would you fit an iSight into an iMac? It's too big to fit anywhere.

As for a Media Centre - yeah, right, not gonna happen.


Never in a million years.

Boy, and I thought some rumours around here were crazy but I'll be typing away from my G5 PowerBook when the iMac gets a built-in iSight and Media Centre functionality - let alone an iPod that plays video.

Damn Noobs never know what they're talking about.

Pfft! iPod video! Yeah right.... *wanders away shaking head and laughing*
 
macam said:
I have to agree with you... it would make sense to see a form factor change to the Powerbooks now in this update tomorrow. The reason being that if they do the form change now instead of when we move to Intel, it would seem like less of a drastic move - i.e. New form factor, new cpu, etc etc, people will be less likely to move over to the new Intel Powerbook. So if they do the form factor change now, then it will be the same form when they move it over to Intel next year, then people will feel more comfortable with this... Does that make sense?

macam

Makes no sense at all, IMO. The Intel change has already been billed by His Steveness as a huge transition. New form factors will underline this so don't expect any external differences in the Powerbook or Powermac until "I-day".
 
here is what i heard from an "insider":

It's a "Special Edition - Early Adopters" MacTel box - one configuration, available to everyone for $1899.00. Specifications are not known - but suppossedly it's wickedly fast, and it comes in an aluminum enclosure similar to a G5 - but in a 10 inch "Cube" form factor.

sorry to spoil it
 
DaveNinja said:
here is what i heard from an "insider":

It's a "Special Edition - Early Adopters" MacTel box - one configuration, available to everyone for $1899.00. Specifications are not known - but suppossedly it's wickedly fast, and it comes in an aluminum enclosure similar to a G5 - but in a 10 inch "Cube" form factor.

sorry to spoil it

Here we go, this is what the day before an event is all about.
 
cal6n said:
Makes no sense at all, IMO. The Intel change has already been billed by His Steveness as a huge transition. New form factors will underline this so don't expect any external differences in the Powerbook or Powermac until "I-day".

i think it makes no sense from a mac loyalists point of view because we don't really like change that much, especially as whatever product it is, we would have been screaming its asthetic praises since it's release. however i dont think apple should be thinking 100% about users it already has in the bag! the other 95% of people will always need a newer, better reason to switch.

also (bring on the flames:)) i think there is room for improvement with the powerbooks design........leaving work so gotta make this quick, hope i got the point across......FLAME AWAY!! :)
 
firebox said:
i think it makes no sense from a mac loyalists point of view because we don't really like change that much, especially as whatever product it is, we would have been screaming its asthetic praises since it's release. however i dont think apple should be thinking 100% about users it already has in the bag! the other 95% of people will always need a newer, better reason to switch.

also (bring on the flames:)) i think there is room for improvement with the powerbooks design........leaving work so gotta make this quick, hope i got the point across......FLAME AWAY!! :)

No flaming, I want to hear your suggestions for a new PowerBook form factor. I'm not really creative and aside from colour changes I can't think of any way to change it. What're your ideas?
 
DaveNinja said:
here is what i heard from an "insider":

It's a "Special Edition - Early Adopters" MacTel box - one configuration, available to everyone for $1899.00. Specifications are not known - but suppossedly it's wickedly fast, and it comes in an aluminum enclosure similar to a G5 - but in a 10 inch "Cube" form factor.

sorry to spoil it


Although I think this is bunk it would be cool to have one!

Might as well call it a Mac-Mini with an Intel chip :p
 
Chundles said:
No flaming, I want to hear your suggestions for a new PowerBook form factor. I'm not really creative and aside from colour changes I can't think of any way to change it. What're your ideas?

i mentioned it on here before so i'm sorry to those that may see this as boring but, i was thinking along the lines of the cinema display, with really tight shut lines.....something i no longer have due to utilising the portability factor :) stick with the aluminium but with translucent white sides maybe??? completely flat on the sides but curving front to back (doesn't really make sense to me!!!) kind of like.......(_______) (ha that's even worse than my description!!!)

I think this sort of design would possibly make it more sturdy aswell?
 
wdlove said:
Hopefully everyone is ready for all the visitors tomorrow. Sounds like we are in for another interesting day. We know for sure there is an event tomorrow. Now bring on the goodies Steve.
As I recall, about a half hour before the event last Wednesday, reports started coming in from around the world about online Apple Stores closing, then about 10 minutes before the hour I couldn't get onto MacRumors at all because of all the traffic. It became hard to get any information. I have wondered why they don't just do an instant change in the Apple Stores without closing them.
 
DaveNinja said:
here is what i heard from an "insider":

It's a "Special Edition - Early Adopters" MacTel box - one configuration, available to everyone for $1899.00. Specifications are not known - but suppossedly it's wickedly fast, and it comes in an aluminum enclosure similar to a G5 - but in a 10 inch "Cube" form factor.
sorry to spoil it
That would explain this announcement showing up in my mail earlier today:

edit: the text didn't make it trough... here it is:

Scope your transition project today.
"Get up to speed quickly with "Scoping Your Transition Project," a new resource on the Developer Transition Resource Center. You'll see exactly what you need to do to get ready for Intel-based Macs, and find links to the expert guidance and technical resources that will ensure your success.

You'll find this latest resource and much more at the Developer Transition Resource Center."

It says TODAY three times in the mail...

 

Attachments

  • wv2right.gif
    wv2right.gif
    17.5 KB · Views: 234
Truffy said:
No biggie, dual dual 2.5GHz will do me fine! :cool:

But I'm with DavidCar on this. There have been too many "one more thing!"s that have just turned into "was that it?"s recently. I'm keeping my expectations low, so I can only be pleasantly surprised. :(
In spite of what I said, I think the shipment times are a good indication for a hardware change ... I hope.
 
lalcan said:
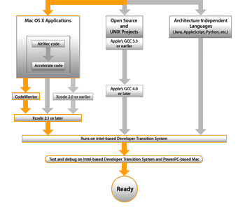
That would explain this announcement showing up in my mail earlier today:
(image from ADC News mailing)
They've been using that flow chart in a lot of things. The linked article describes how to go about starting a port to Intel, so Apple apparently aren't under the impression that ISVs are ready yet.
 
Register on MacRumors! This sidebar will go away, and you'll see fewer ads.